Hak kekayaan intelektual contoh kasus. Menurut uu yang telah disahkan oleh dpr ri pada tanggal 21 maret 1997 haki adalah hak hak secara hukum yang berhubungan dengan permasalahan hasil penemuan dan kreativitas seseorang atau beberapa.
Contoh Sertifikat Hak Cipta Terdahulu
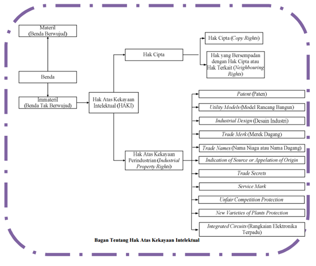
Contoh hak kekayaan intelektual. Belum memiliki kedaulatan kekayaan intelektual komunal. Istilah atau terminologi hak kekayaan intelektual hki digunakan untuk pertama kalinya pada tahun 1790. Dalam prinsip ekonomi hak intelektual berasal dari kegiatan kreatif dari daya pikir manusia yang memiliki manfaat serta nilai ekonomi yang akan member keuntungan kepada pemilik hak cipta. Selain itu pada buku ini diberikan contoh. Menjadi institusi kekayaan intelektual yang menjamin kepastian hukum dan menjadi pendorong inovasi kreatifitas dan pertumbuhan ekonomi nasional. Hak kekayaan intelektual selanjutnya disebut haki atau hak milik intelektual adalah padanan kata yang biasa digunakan untuk intellectual property rights ipr atau geistiges eigentum dalam bahasa jermannya.
Beberapa kasus pelanggaran hak kekayaan intelektual hki. Buku ini memaparkan antara lain tentang pengertian kekayaan intelektual dan hak kekayaan intelektual perkembangan sistem hki cakupan atau rezim hki yang berkembang di indonesia manajemen hki di perguruan tinggi dan pemanfaatan hki secara komersial. Hak kekayaan intelektual dan contoh kasusnya hak kekayaan intelektual disingkat hki atau akronim haki adalah padanan kata yang biasa digunakan untuk intellectual property rights ipr yakni hak yang timbul bagi hasil olah pikir yang menghasikan suatu produk atau proses yang berguna untuk manusia pada intinya hki adalah hak untuk menikmati secara ekonomis hasil dari suatu. Prinsip prinsip haki atau hak atas kekayaan intelektual. Menurut uu yang telah disahkan oleh dpr ri pada tanggal 21 maret 1997 haki adalah hak hak secara hukum yang berhubungan dengan permasalahan hasil penemuan dan kreativitas seseorang atau beberapa orang yang berhubungan dengan. Seorang politisi partai nasional di selandia baru terbukti bersalah menggunakan sebuah lagu dengan melodi dan irama yang.
Prinsip prinsip hak atas kekayaan intelektual haki adalah sebagai berikut. Merk holland bakery sumber berita. Makalah hak atas kekayaan intelektual haki. Spotify dituntut oleh wixen music publishing karena di duga menggunakan ribuan lagu termasuk lagu lagu karya tom petty neil young dan the doors tanpa lisensi dan kompensasi kepada penerbit karya musik. Pengertian hak atas kekayaan intelektual hak atas kekayaan intelektual adalah hak eksklusif yang diberikan suatu hukum atau peraturan kepada seseorang atau sekelompok orang atas karya ciptanya. Berita resmi gazette hak kekayaan intelektual hki liputan humas.
Pengertian haki hak atas kekayaan intelektual adalah hak eksklusif yang diberikan suatu hukum atau peraturan kepada seseorang atau sekelompok orang atas karya ciptanya.
















